
降息周期向来是黄金的高光时刻,而本轮周期中,白银或悄然抢占风头。
每经记者|余洋 每经剪辑|唐元
4月11日,2026年世界无东谈主机开放会在成齐新川之心公园举行,上演一场场交融科技与体育的“空中对决”。赛事以外,一个更为弘大的图景,也正同步在中国航空航天产业中伸开:从万米高空的卫星组网,到城市上空的低空翱游,这片已经鸡犬相闻的“天际”,正当年所未有的速率融入经济与生计。
2026年寰球两会时期,政府使命论说建议,打造航空航天、低空经济等新兴因循产业。但通向星辰大海的每一步,齐需以重金铺路。数十亿的研发参加、十年起步的时期周期,注定了这是一场属于永恒见解者的征途。
如今,一场关乎翌日制空权的产业变革已拉开帷幕:国度队携长期战术重仓布局,地方国资为霸占高地横暴角逐,产业本钱围绕链主闭环落子,阛阓化基金在重要赛谈精确贵重……一场静默却横暴的本钱“暗战”果决打响,悄然重构着中国天际之上的投资疆土与产业翌日。
纵不雅近五年(2021-2025)中国航空航天范畴的投资条理,一场多条理、多变装的本钱“暗战”阵势通晓浮现。
其中,国度队和大型国资是压舱石和先行军,主导千亿级的基地与产能布局;地方政府本钱是急前锋和孵化器,通过精确的基金与补贴政策,在区域竞争中“开疆拓宇”;阛阓化VC/PE是感觉明智的突击队,聚焦于最具爆发后劲的独角兽企业;而产业本钱与海外本钱则是重要的变量与盟友,鼓动产业链整统一链入公共网罗。
这股本钱力量在地舆上亦投射出光显阵势。北京、上海、武汉、西安、成齐等重要节点,依据各自的资源天赋与战术定位,在这场产业重构中上演着迥然相异、却互为补充的变装。
图片开首:每经记者 余洋 梳理
北京是无可争议的“总引诱部”,本钱在这里争夺的,是界说悉数产业翌日的言语权。四肢中国买卖航天的策源地,北京积聚了寰球最密集的创新身分。数据自满,从2014年至2025年第一季度,北京赢得融资的买卖航天企业多达160家,领跑寰球。
更引东谈主凝视的是其“独角兽”浓度,为止2025年一季度,寰球12家买卖航天独角兽企业中,有5家扎根北京,包括星际荣耀、蓝箭航天、微纳星空、银河能源和银河航天。国度队基金、顶级阛阓化VC与央企本钱在此汇流,投资的不仅是企业,更是悉数产业的“大脑”与时期范例。
上海与武汉则上演着“国度重器”的范围对决,两者均以千亿级产业集群为方针,进行产能与供应链的终极竞赛。
上海依托临港新片区的战术上风,明确建议到2025年造成年产50发买卖火箭、600颗买卖卫星的批量化制造才能,旨在打造“上海箭”、“上海星”的品牌;而武汉则凭借寰球首个国度级买卖航天产业基地“中国星谷”,展现出刚劲的后发势能。当今,该基地已建成火箭、卫星、磁电、行云四大产业园,造成了年产50枚火箭、240颗卫星的塌实产能。
武汉国度航天产业基地 图片开首:新洲发布
西安代表“存量转型”,本钱在此挖掘传统工业基地的二次价值。 这座老牌军工重镇不再疯狂于产业链的配套变装,正系统性地将深厚的工业积淀诊治为进军新赛谈的专有本钱。
2025年11月,西安高新区在一次签约中便落地11个高技术技俩,其中便包括中国航天期间电子时期有限公司投资2亿元成立的研发中心。西安的焦点在于若何周转雄伟的存量财富,包括东谈主才、时期、制造才能,实现传统工业基地的丽都回身。
成齐则是“新战场开辟者”。当城市在火箭、卫星的高空轨谈上横暴血战时,成齐凭借“工业无东谈主机之齐”的精确定位,在低空经济范畴开辟了增长迅猛的第二阵线。据《逐日经济新闻》记者统计,2025年寰球低空经济范畴融资事件达156起,越大配资服务其中成齐便占据了12起,活跃度位居前哨。
这一收成的背后,原土国资平台“策源本钱”成为重要推手,不仅以“本钱+场景”的创新模式搭建产业生态,牵头投资了沃飞漫空、傲势科技等链主企业,更是发起成立了总范围50亿元的低空经济母基金。其投资以至诱惑了如沙特阿好意思旗下Prosperity7 Ventures等海外本钱的眼神。
早在“十四五”时期,成齐便将航空航天产业升迁至城市发展的战术高度。凭借在低空能源、无东谈主机、空域治理等范畴的先发上风,成齐正成为这场万亿级阛阓竞争的中枢玩家。当今,成齐航空制造范畴联结了进步1000家高卑劣的企业,2025年产业范围近1400亿元,概述实力居寰球第一梯队。
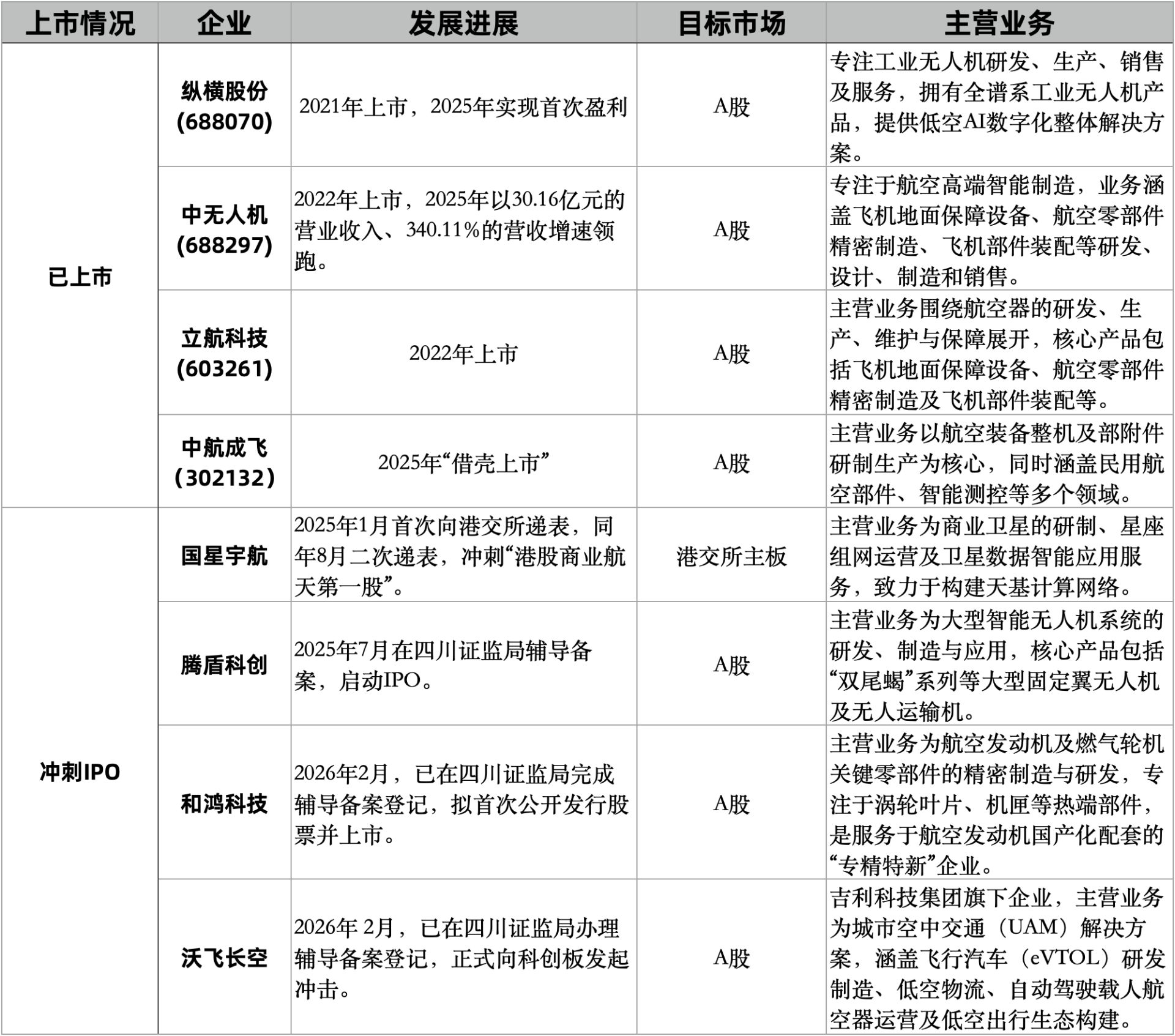
产业的富贵活力,也在本钱阛阓上得到了最奏凯的复兴。《逐日经济新闻》记者梳理统计,自2021年起,成齐航空航天产业在本钱阛阓上交出了一份亮眼的答卷:已出身4家上市公司,另有4家企业正冲刺IPO。
纯旭配资
图片开首:每经记者 余洋 梳理
其中,中无东谈主机的默契尤为预防。2025年其30.16亿元的营收及340.11%的同比增速,不仅领跑板块,更向阛阓传递了重要信号:高端航空制造与保险装备范畴,正迎来需求爆发的景气周期。
中无东谈主机的业务涵盖飞机大地保险斥地、精密制造、部件安装等全链条,这一定位使其超过了单纯的“居品供应商”,成为航空高端智能制造的“系统处分决策提供商”。其高增长更印证了一个中枢投资逻辑:在航空航天产业大发展中,那些深耕中枢工艺、具备高壁垒的一级供应商和系统集成商,频频能率先且抓续地结束事迹,是本钱追赶细则性的优质标的。
此外,纵横股份的初次盈利、立航科技的肃穆上市以及航空工业成飞的得胜借壳,共同夯实了成齐四肢传统航空制造与工业无东谈主机强市的根基,组成了投资疆土中肃穆的“价值层”,为悉数板块提供了流动性和估值锚点。
而更具联想空间和风向标意念念的,是正在冲刺IPO的四大壮盛力量。它们折柳卡位了三个最具后劲的前沿赛谈,展现了成齐航空航天产业的前瞻布局。
其中,沃飞漫空是低空经济(eVTOL)赛谈的成齐旗舰。其AE200系列载东谈主eVTOL进入预分娩阶段,直指翌日城市空中交通的万亿级阛阓。冲刺科创板,不仅是为研发与量产召募资金,更是要通过本钱阛阓公开订价,建立其在行业洗牌期的当先身位。
沃飞漫空AE200系列载东谈主eVTOL 图片开首:成齐发布
而四肢估值超122亿元的独角兽,腾盾科创专注于大型固定翼无东谈主机,与沃飞漫空造成垂直起降与水平巡航的“空天组合拳”,共同编织立体化的低空启动网罗。
把眼神转向更高远的天穹,国星宇航则代表了成齐的“航天宏愿”。两度递表港交所,志在夺取“港股买卖航天第一股”,其“星算野心”以2800颗卫星构建天基算力网罗,叙事弘大,对准了天际基础方法与数据就业的翌日。
在弘大叙事背后,和鸿科技这么的“隐形冠军”雷同不行或缺。四肢航空发动机中枢部件的“制造斥候”,在豪厘之间追求极致,解释了“专精特新”的基石价值。
这场始于天际的本钱“暗战”,远未终结,既是实力的较量,亦然视线的博弈。当本钱与产业深度耦合,当国度战术与阛阓活力同频共振,中国航空航天产业的翌日图景,正由这些在“暗战”中闪现的地方、落下的棋子,一笔笔悉心绘就,不仅关乎买卖的得胜,更关乎一个国度在新一轮科技立异和产业变革中,能否委果赢得那片至高的发展疆域。
海量资讯、精确解读,尽在新浪财经APP
包袱剪辑:刘万里 SF014源万配资
盛达优配一鼎盈配资聚富网配资易云达配资聚富网配资配资网提示:文章来自网络,不代表本站观点。